
Lényeges szempont: A stresszgranulumok kettős felügyelet alatt
A stresszgranulumok csak akkor jelennek meg, amikor hirtelen stressz éri a sejtet, például fertőzés vagy magas hő hatására, és eltűnnek, amint rendeződik a helyzet. Ezt a folyamatot több fehérje együttműködése irányítja. Az egyik kulcsszereplő a VCP nevű fehérje, amely nélkülözhetetlen a stresszgranulumok lebontásában, és amelynek mutációi szorosan köthetők olyan neurodegeneratív betegségekhez, mint például az izomsorvadás (myositis) vagy a Paget-kór. Az ASPL eddig kevésbé volt ismert, de most kiderült, hogy kétféle módon is beavatkozik: egyrészt segíti a VCP foszforilációját (azaz egy foszfátcsoport átvitelét), ami a G3BP nevű kulcsfontosságú stresszgranulum-fehérje kiszabadulásához vezet – így bomlanak fel a granulumok. Másrészt az ASPL önállóan, a VCP-től függetlenül is támogatja a stresszgranulumok felépülését, stabilizálva a kulcsfontosságú fehérje-fehérje kapcsolatokat.
Mindazonáltal: Zavar az együttműködésben, betegség a végeredmény
Ha a VCP hibás, nem tud megfelelően kapcsolódni az ASPL-hez és az ULK fehérjéhez, ami zavarokat okoz a stresszgranulumok lebontásában, így azok kóros módon felgyülemlenek – ezt nevezik többszervi proteinopátiának. Megfigyelték, hogy ha sikerül helyreállítani a VCP foszforilációját, a folyamat visszatér a normál kerékvágásba, vagyis a lebontás ismét megfelelően zajlik.
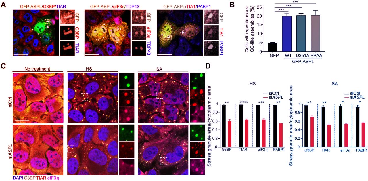
ASPL önmagában is képes elindítani a folyamatokat
A kutatók meglepetésére az ASPL túlműködése jelentősen megnövelte a stresszgranulumok számát, míg hiánya esetén ezek kisebbek és lassabban alakultak ki. Az ASPL tehát önállóan is képes befolyásolni a stresszgranulumok keletkezését, viszont a lebontáshoz továbbra is szükség van a VCP fehérjére. Az ASPL kiiktatása csökkentette a stresszgranulumokban részt vevő molekulák közötti kapcsolatok számát, ezáltal rontva az egész védelmi rendszer stabilitását.
Következtetés: Új célpont lehet a tudomány és az orvoslás számára
Ennek alapján arra lehet következtetni, hogy az ASPL és a VCP együttműködése nélkülözhetetlen a stresszgranulumok egészséges működéséhez. Ha ezt a kapcsolatot mesterségesen megzavarjuk, az a többszervi proteinopátiához hasonló állapotokat okozhat – jelenleg a tudomány azon dolgozik, hogy feltérképezze a lehetséges gyógymódokat és célzott terápiákat.